MLA 结构代码实现及优化

Categories: Transformer

1. MLA 计算拆解

MLA 结构的可视化图如下所示:

architecture_of_MLA

MHAMLA 的结构对比如下所示:

MLA_MHA

DeepDeekV2 的模型配置如下所示:

deepseekv2_config

1.1 Q 向量计算

大部分参考 DeepSeek-V2高性能推理优化笔记:MLA优化,部分细节做了修改和优化, MLA 结构图以及这章节的公式更多的是给出 MLA 过程和细节,实际的代码实现没有一一对应。

1,在 DeepSeek-V2 中,Q 向量也采用了低秩压缩的方式。首先,将输入向量投影到一个 1536对应模型配置文件中的 q_lora_rank 参数)维的低维空间,得到 Latent $c_t^Q$。

\[c_t^Q = W^{DQ} h_t \in \mathbb{R}^{B \times L \times 1536}\]

2,然后,再将其投影到 $\mathbb{R}^{H \times 128}$ 的多头向量空间上(其中 $H=128$ 是 heads 数,对应配置文件中的 qk_nope_head_dim 参数),得到了 Q 向量的第一部分: $q_t^C$。

\[q_t^C = W^{UQ} c_t^Q \in \mathbb{R}^{B \times L \times H \times 128}\]

3,再将其投影到 $\mathbb{R}^{H \times 64}$(对应模型配置文件中的 qk_rope_head_dim 参数)上,并使用 RoPE 嵌入位置信息,得到 Q 向量的第二部分: $q_t^R$。

\[q_t^R = \mathrm{RoPE}(W^{QR} c_t^Q) \in \mathbb{R}^{B \times L \times H \times 64}\]

4,最后,将这两部分进行 concat 拼接得到最终的 $Q$ 向量:$q_t$。

\[q_t = [q_t^C, q_t^R] \in \mathbb{R}^{B \times L \times H \times 192}\]

其中:

  • $B$: batch_size 批量大小;
  • $L$: seq_len 序列长度;
  • $H$: heads 注意力头数;
  • $\mathbb{R}$ 的最后一维是 head_dim

1.2 KV 向量计算

1,计算 $KV$ 向量时,首先,将输入向量投影到一个 $512$(对应模型配置文件中的 kv_lora_rank 参数)维的低维空间,得到 Latent $c_t^{KV}$:

\[c_t^{KV} = W^{DKV} h_t \in \mathbb{R}^{B \times L \times 512}\]

2,然后,和 $Q$ 向量的计算过程类似,$K$ 向量的第一部分 $k_t^C$ 是将 $c_t^{KV}$ 通过投影解压缩到 $\mathbb{R}^{H \times 128}$ 的多头向量空间上(其中 $H$ 是 heads 数量,值是 128,$128$ 对应模型配置文件中的 qk_rope_head_dim 参数),计算公式如下:

\[k_t^C = W^{UK}c_t^{K} \in \mathbb{R}^{B\times L\times H\times 128}\]

3,和 Q 向量不同,$K$ 向量的第二部分的 $k_t^R$ 是将输入向量投影到 $\mathbb{R}^{B \times L \times 1 \times 64}$ 单头向量空间($64$ 对应模型配置文件中的 qk_rope_head_dim 参数)维向量空间,并应用 RoPE 嵌入位置信息, 计算公式如下:

\[k_t^R = \mathrm{RoPE}(W^{KR} h_t) \in \mathbb{R}^{B \times L \times 1 \times 64}\]

4,最后,和 $Q$ 不同,完整的 $K$ 是将 $k_t^R$ 广播到每个 head 后再与 $k_t^C$ concate 拼接得到

\[k_t = \begin{bmatrix} k_{t,1}^C & k_t^R \\ k_{t,2}^C & k_t^R \\ \vdots & \vdots \\ \end{bmatrix} \in \mathbb{R}^{B \times L \times H \times 192}\]

上述广播后拼接的方式意味着,每个 head 的 RoPE 部分是完全相同的

$V$ 向量因为不需要执行 ROPE 操作,所以它的的计算较为简单,直接将 $c_t^{KV}$ 解压缩(升维)到 $\mathbb{R}^{H \times 128}$ 即可:

\[\mathbf{v}_t = W^{UV} c_t^{KV} \in \mathbb{R}^{B \times L \times H \times 128}\]

注意: $k_t^R$ 和 $c_t^{KV}$ 是需要缓冲的向量。前面计算得到 $q_t$、$k_t$ 和 $\mathbf{v}_t$ 用来执行 self-attention 计算。

1.3 Self-Attention 计算

Self-Attention 的计算过程和传统的 MHA 一模一样。同样也是首先计算 attention score

\(p = \mathrm{softmax}\left(\frac{q_t^\top k_t + \mathrm{Mask}}{\sqrt{192}}\right) = \mathrm{softmax}\left(\frac{{q_t^C}^\top k_t^C + {q_t^R}^\top k_t^R + \mathrm{Mask}} {\sqrt{128 + 64}} \right) \in \mathbb{R}^{B \times L \times H \times L}\)

计算对 $V$的加权和,并将所有 heads 压平(即 heads * head_dim),得到 Attention 输出:

\[o = p \cdot \mathbf{v}_t \in \mathbb{R}^{B \times L \times H \times 128} \cong \mathbb{R}^{B \times L \times 16384}\]

其中,$16384 = 128 \times 128 = \text{num\;attention\;heads * v\;head\;dim}$。最后,经过另一个注意力输出矩阵的投影(5120 是 hidden_size),就能得到 MLA 的最终输出:

\[u = W^O o \in \mathbb{R}^{B \times L \times 5120}\]

2. 标准 MLA 模块的代码实现

transformers 库中的 modeling_deepseek.py 是没有经过推理加速优化的原始实现,我参考其实现给出了一个更为精简和更易看懂的版本,完整代码在这里

# 从 LlamaAttention 修改而来,适配 DeepseekV2 模型的注意力模块,简单版本不带 kv cache
class DeepseekV2MLA(nn.Module):
    def __init__(self, config: DeepseekV2Config):
        super().__init__()
        # MHA 初始化相关
        self.hidden_size = config.hidden_size
        self.num_heads = config.num_attention_heads
        self.v_head_dim = config.v_head_dim

        self.o_proj = nn.Linear(
            self.v_head_dim * self.num_heads, 
            self.hidden_size,
            bias=config.attention_bias,
        )

        self.attention_dropout = config.attention_dropout
        self.training = False
        self.qk_nope_head_dim = config.qk_nope_head_dim
        self.qk_rope_head_dim = config.qk_rope_head_dim

        # MLA 相关 part1: 压缩
        self.q_lora_rank = config.q_lora_rank
        self.kv_lora_rank = config.kv_lora_rank

        self.q_down_proj = nn.Linear(self.hidden_size, self.q_lora_rank)
        self.q_down_rmsnorm = DeepseekV2RMSNorm(self.q_lora_rank)
        
        self.kv_down_proj = nn.Linear(
            self.hidden_size, 
            self.kv_lora_rank + config.qk_rope_head_dim
        )
        self.kv_down_rmsnorm = DeepseekV2RMSNorm(self.kv_lora_rank)
        
        # MLA 相关 part2: 解压缩. # W^{WQ} 和 W^{QR} 权重是合并再一起的。
        self.qk_head_dim = self.qk_nope_head_dim  + self.qk_rope_head_dim
        self.q_up_proj = nn.Linear(
            self.q_lora_rank, 
            self.num_heads * self.qk_head_dim,
            bias=False,
        )
        
        self.kv_up_proj = nn.Linear(
            self.kv_lora_rank, 
            self.num_heads * (self.qk_nope_head_dim + self.v_head_dim),
            bias=False,
        )
        
        # MLA 相关 part3: 切片 q k 张量,以及 rope 旋转位置编码
        self.rotary_emb = DeepseekV2RotaryEmbedding(
            config.qk_rope_head_dim,
            config.max_position_embeddings,
            config.rope_theta,
        ) 

    def forward(self, hidden_states, position_ids, casual_mask=None):
        batch_size, q_len, hidden_size = hidden_states.shape

        # 1,q 压缩和解压缩,以及 split to q_nope, q_rope
        q = self.q_up_proj(
            self.q_down_rmsnorm(self.q_down_proj(hidden_states))
        )

        q = q.view(batch_size, q_len, self.num_heads, self.qk_head_dim).transpose(1,2)
        q_nope, q_rope = torch.split(
            q,
            [self.qk_nope_head_dim, self.qk_rope_head_dim],
            dim = -1,
        )

        # 2, kv 压缩和解压缩
        kv_down = self.kv_down_proj(hidden_states)
        
        # compressed_kv 压缩后的 kv 张量
        compressed_kv, k_rope = torch.split(
            kv_down,
            [self.kv_lora_rank, self.qk_rope_head_dim],
            dim = -1,
        )
        # num_heads = 1 后续广播其它 heads 上
        k_rope = k_rope.view(batch_size, q_len, 1, self.qk_rope_head_dim).transpose(1, 2)

        # 对 compressed_kv 解压缩
        kv = (
            self.kv_up_proj(self.kv_down_rmsnorm(compressed_kv))
            .view(batch_size, q_len, self.num_heads, self.qk_nope_head_dim + self.v_head_dim)
            .transpose(1, 2)
        )

        k_nope, value_states = torch.split(
            kv,
            [self.qk_nope_head_dim, self.v_head_dim],
            dim = -1,
        )

        # 3, 计算 cos 和 sin,并应用 rope 旋转位置编码
        kv_seq_len = value_states.shape[-2] # shape (b, nums_head, seq_len, v_head_dim)
        cos, sin = self.rotary_emb(value_states, seq_len=kv_seq_len)
        
        q_rope, k_rope = apply_rotary_pos_emb(q_rope, k_rope, cos, sin, position_ids)

        # 4, 执行 self-attention 计算
        query_states = torch.concat([q_nope, q_rope], dim=-1)
        key_states = torch.concat(
            [k_nope, k_rope.expand(-1, self.num_heads, -1, -1)], 
            dim=-1
        )
        # qk^t
        scores = (
            torch.matmul(query_states, key_states.transpose(2, 3)) / math.sqrt(self.qk_head_dim)
        )

        if casual_mask is not None:
            scores = scores.masked_fill(casual_mask == 0, float('-inf'))
        
        attn_weights = F.softmax(scores, dim=-1).to(query_states.dtype)
        attn_weights = F.dropout(
            attn_weights, p=self.attention_dropout, training=self.training
        ) # attn_weights shape: [bs, num_heads, seq_len, seq_len]
        
        attn_output = torch.matmul(attn_weights, value_states) # shape: [bs, num_heads, seq_len, head_dim]
        attn_output = attn_output.transpose(1, 2).contiguous().reshape(batch_size, q_len, self.num_heads * self.v_head_dim)

        # 5, MLA 输出映射
        output = self.o_proj(attn_output)

        return output, attn_weights

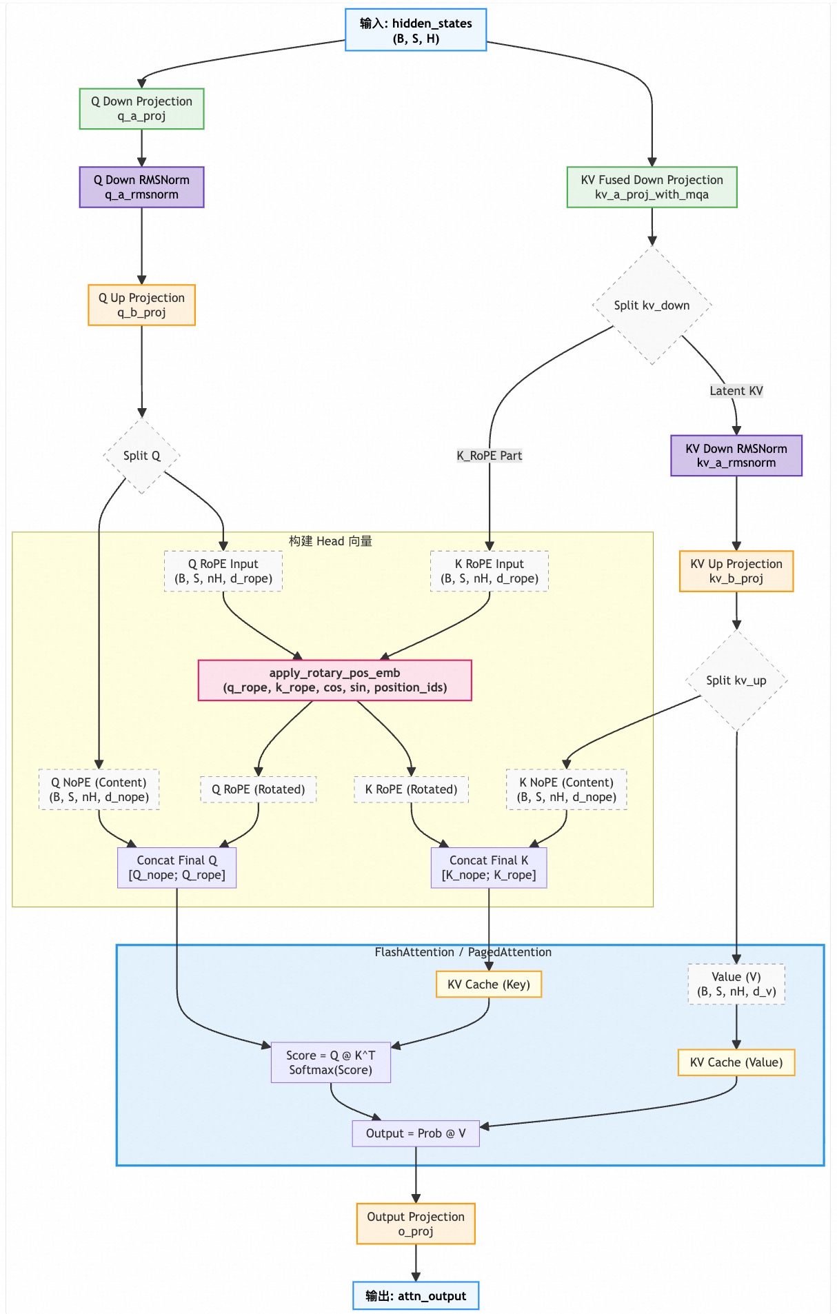
标准版 MLA 实现的 forward 推理流程图如下:

transformers-mla-mermaid-diagram

mermaid 代码如下:

flowchart TD
  %% =========================
  %% 样式定义
  %% =========================
  classDef inputOutput fill:#f0f8ff,stroke:#1e90ff,stroke-width:2px,color:#000,font-weight:bold;
  classDef downProj fill:#e8f5e9,stroke:#4caf50,stroke-width:2px;
  classDef normNode fill:#d1c4e9,stroke:#673ab7,stroke-width:2px,color:#000,font-weight;
  classDef upProj fill:#fff3e0,stroke:#ff9800,stroke-width:2px;
  classDef splitNode fill:#fafafa,stroke:#9e9e9e,stroke-width:1px,stroke-dasharray: 5 5;
  classDef rope fill:#fce4ec,stroke:#e91e63,stroke-width:2px,font-weight:bold;
  classDef attnBlock fill:#e3f2fd,stroke:#2196f3,stroke-width:3px;
  classDef cache fill:#fffde7,stroke:#f9a825,stroke-width:2px;
  %% =========================
  %% 0. 输入
  %% =========================
  Start["输入: hidden_states<br/>(B, S, H)"]

  %% =========================
  %% 1. Q 分支 (Down -> Norm -> Up -> Split)
  %% =========================
  Start --> QDown["Q Down Projection<br/>q_a_proj"]
  QDown --> QNorm["Q Down RMSNorm<br/>q_a_rmsnorm"]
  QNorm --> QUp["Q Up Projection<br/>q_b_proj"]
  
  %% Q Split: Up 之后分离 Pe (NoPE) 和 RoPE
  QUp --> SplitQ{"Split Q"}
  SplitQ --> QNope["Q NoPE (Content)<br/>(B, S, nH, d_nope)"]
  SplitQ --> QRotRaw["Q RoPE Input<br/>(B, S, nH, d_rope)"]

  %% =========================
  %% 2. KV 分支 (Fused Down -> Split -> Norm -> Up -> Split)
  %% =========================
  %% Step 1: Fused Down
  Start --> KVDown["KV Fused Down Projection<br/>kv_a_proj_with_mqa"]
  
  %% Step 2: Split Down Output (分离 Latent KV 和 K_RoPE)
  KVDown --> SplitKVDown{"Split kv_down"}
  
  %% 路径 A: Latent KV -> Norm -> Up -> (K_NoPE + V)
  SplitKVDown -->|Latent KV| KVNorm["KV Down RMSNorm<br/>kv_a_rmsnorm"]
  KVNorm --> KVUp["KV Up Projection<br/>kv_b_proj"]
  
  %% KV Up 输出需要再次 Split 为 K_NoPE 和 V
  KVUp --> SplitKVUp{"Split kv_up"}
  SplitKVUp --> KNope["K NoPE (Content)<br/>(B, S, nH, d_nope)"]
  SplitKVUp --> Val["Value (V)<br/>(B, S, nH, d_v)"]

  %% 路径 B: K_RoPE (直接旁路)
  SplitKVDown -->|K_RoPE Part| KRotRaw["K RoPE Input<br/>(B, S, nH, d_rope)"]

  %% =========================
  %% 3. RoPE 计算与 Head 拼接
  %% =========================
  subgraph Concat_Logic ["构建 Head 向量"]
    direction TB
    
    %% RoPE 计算
    QRotRaw --> ApplyRoPE["apply_rotary_pos_emb\n(q_rope, k_rope, cos, sin, position_ids)"]
    KRotRaw --> ApplyRoPE
    ApplyRoPE --> QRot["Q RoPE (Rotated)"]
    ApplyRoPE --> KRot["K RoPE (Rotated)"]

    %% 拼接 Q
    QNope --> MergeQ["Concat Final Q<br/>[Q_nope; Q_rope]"]
    QRot --> MergeQ
    
    %% 拼接 K
		KRot --> MergeK
    KNope --> MergeK["Concat Final K<br/>[K_nope; K_rope]"]
    
  end

  %% =========================
  %% 4. Self-Attention 核心
  %% =========================
  subgraph Attn_Core ["FlashAttention / PagedAttention"]
    direction TB
    %% 缓存处理
    MergeK --> KCache["KV Cache (Key)"]
    Val --> VCache["KV Cache (Value)"]

    %% 计算逻辑
    MergeQ --> AttnOp
    KCache --> AttnOp["Score = Q @ K^T<br/>Softmax(Score)"]
    AttnOp --> AttnWeighted["Output = Prob @ V"]
    VCache --> AttnWeighted
  end

  %% =========================
  %% 5. 输出
  %% =========================
  AttnWeighted --> OProj["Output Projection<br/>o_proj"]
  OProj --> End["输出: attn_output"]

  %% =========================
  %% 样式应用
  %% =========================
  class Start,End inputOutput;
  class QDown,KVDown downProj;
  class QNorm,KVNorm normNode;
  class QUp,KVUp,OProj upProj;
  class SplitQ,SplitKVDown,SplitKVUp,QNope,KNope,Val,QRotRaw,KRotRaw,QRot,KRot splitNode;
  class ApplyRoPE rope;
  class Attn_Core attnBlock;
  class KCache,VCache cache;

3 MLA 模块的代码优化-Projection Absorption

3.1 CC (CacheCompressed)

在 transformers 库的 deepseekv3 代码实现中, MLA 算子不缓冲完整的 KV Cache,而是改为缓存压缩后的 KV Cache(即 compressed_kv),与缓存完整的 KV Cache 相比,这将大大减少每个 token 的每层 Cache 大小。

3.2 A_CC(AbsorbCacheCompressed)

DeepSeek-V2 论文中提出,可以将 KV 的解压缩矩阵吸收到 Q-projection 和 Out-projection 中,从而可以在不解压缩 KV Cache的 情况下直接计算最终的 Attention 结果。

1,对于 K 的吸收(吸收进 self-attention 算子中,相当于算子合并),在 Attention Score 的计算公式中,K 向量的非 RoPE 部分的可以做如下展开:

\[{q_t^C}^\top k_t^C = (W^{UQ} c_t^Q)^{\top} W^{UK} c_t^{KV} = {c_t^Q}^{\top}{W^{UQ}}^{\top} W^{UK} c_t^{KV} = ({c_t^Q}^{\top}{W^{UQ}}^{\top} W^{UK}) c_t^{KV}\]

即通过矩阵乘法结合律,可以改为计算 $({c_t^Q}^{\top}{W^{UQ}}^{\top} W^{UK})$,K 的“吸收”核心的优化是 $\text{W}^\text{CombinedK} = ({W^{UQ}}^{\top} W^{UK})$,而这个组合矩阵是可以预先计算出来的。对应的 Attention Score 的计算就简化为:

\[{c_t^Q}^{\top}\ \text{W}^\text{CombinedK}\ c_t^{KV}\]

那么做 $K$ 的吸收有什么好处呢?避免重复解压缩出完整的 K 矩阵:在原始版本的解压缩的过程中,由于每个 token 的 key 都需要与 $W^{UK}$ 相乘才能得到 $k_t$ 向量,然后再用 $q_t$ 去点乘这些 $k_t$,这意味着 $W^{UK}$ 要被用到很多次。

总结:A_CC 相比于 CC,把原来属于 kv 的计算量转移到 q 上了,而 q 的 seq_len=1,可减少计算量。其中,$c_t^{KV}$ 是我们实际保存的 KV cache。

2,$V$ 的吸收,其实现更为复杂。为了更方便表述,采用 Einstein 求和约定描述该过程。先定义一些变量:

  • b:批大小(batch)
  • l:KV 序列长度
  • q:Query 序列长度
  • h:注意力头数
  • c:输入特征维度
  • d:每头 Value 维度
  • D:最终输出维度

直接生成 Value 向量(基线实现)代码:

# (1) 生成多头 Value:v_t ∈ ℝ^{b×l×h×d}
v_t = einsum('hdc, blc -> blhd', W_UV, c_t_KV)

# (2) 按注意力权重加权求和:o ∈ ℝ^{b×q×h×d}
o   = einsum('bqhl, blhd -> bqhd', a, v_t)

# (3) 输出投影:u ∈ ℝ^{b×h×D}
u   = einsum('hdD, bhqd -> bhD', W_o, o)

# 将上述三式合并,得到总的计算过程
u   = einsum('hdc,blc,bqhl,hdD->bhD', W_UV, c_t_KV, attn_weights, W_o)

结合律优化(延迟投影、避免 v_t)代码:

# (4) 先把注意力权重直接乘到原始上下文,得到 o_ ∈ ℝ^{b×h×q×c}
o_  = einsum('bqhl, blc -> bhqc', attn_weights, c_t_KV)

# (5) 再做 Value 投影:o ∈ ℝ^{b×h×q×d}
o   = einsum('bhqc, hdc->bhqd', o_, W_UV)  # (5)

# (6) 最终输出:u ∈ ℝ^{b×h×D}
u   = einsum('hdD, bhqd -> bhD', W_o, o)

本质上是改变计算顺序的优化: 通过结合律调整计算顺序,减少中间张量的内存占用

显存对比:

  • 基线需要暂存 v_t,大小为 b·l·h·d
  • 优化版只产生 o_,大小为 b·h·q·c
  • 在长序列(l ≫ q)或 d ≫ c 时能显著降低显存。

计算量对比:

  • 基线的矩阵乘法规模:W_UV×c_t_KV ≈ h·d·c × b·l·c → b·l·h·d·c 乘加
  • 优化版把乘加推迟到更小的张量 o_ 上,整体 MACs 更少。

上述优化方法的实现和对比测试代码如下所示:

import torch
import time

# 配置参数
b, q, l, h, d, c, D = 32, 64, 128, 64, 64, 128, 256  # 将 h 调整为 64
n_warmup = 10   # 预热次数
n_trials = 100  # 正式测试次数

# 初始化张量(GPU)
device = torch.device("cuda" if torch.cuda.is_available() else "cpu")

W_UV = torch.randn(h, d, c, device=device)
c_t_KV = torch.randn(b, l, c, device=device)
attn_weights = torch.randn(b, q, h, l, device=device)
W_o = torch.randn(h, d, D, device=device)  # h 维度为 64

# 预热 GPU
for _ in range(n_warmup):
    _ = torch.einsum('hdc,blc->blhd', W_UV, c_t_KV)
    _ = torch.einsum('bqhl,blhd->bqhd', attn_weights, _)
    _ = torch.einsum('hdD,bhqd->bhD', W_o, _)

# 原始分步实现
def original_method():
    v_t = torch.einsum('hdc,blc->blhd', W_UV, c_t_KV)
    o = torch.einsum('bqhl,blhd->bqhd', attn_weights, v_t)
    u = torch.einsum('hdD,bhqd->bhD', W_o, o.permute(0, 2, 1, 3))

# 优化后实现
def optimized_method():
    o_ = torch.einsum('bhql,blc->bhqc', attn_weights.permute(0, 2, 1, 3), c_t_KV)
    o = torch.einsum('bhqc,hdc->bhqd', o_, W_UV)
    u = torch.einsum('hdD,bhqd->bhD', W_o, o)

# 测量时间
def benchmark(func):
    times = []
    for _ in range(n_trials):
        start = time.time()
        func()
        end = time.time()
        times.append(end - start)
    return sum(times) / n_trials

# 执行测试
time_original = benchmark(original_method) * 1000  # 转换为毫秒
time_optimized = benchmark(optimized_method) * 1000

# 打印结果
print(f"原始方法平均时间: {time_original:.3f} ms")
print(f"优化方法平均时间: {time_optimized:.3f} ms")
print(f"速度提升: {time_original / time_optimized - 1:.1%}")

# 验证等价性
def validate_equivalence():
    v_t_orig = torch.einsum('hdc,blc->blhd', W_UV, c_t_KV)
    o_orig = torch.einsum('bqhl,blhd->bqhd', attn_weights, v_t_orig)
    u_orig = torch.einsum('hdD,bhqd->bhD', W_o, o_orig.permute(0, 2, 1, 3))
    
    v_t_opt = torch.einsum('hdc,blc->blhd', W_UV, c_t_KV)
    o_opt = torch.einsum('bqhl,blhd->bqhd', attn_weights, v_t_opt)
    u_opt = torch.einsum('hdD,bhqd->bhD', W_o, o_opt.permute(0, 2, 1, 3))
    
    # 检查是否等价
    assert torch.allclose(u_orig, u_opt, atol=1e-4), "两种方法结果不一致!"
    print("两种方法结果一致,验证通过。")

# 调用验证函数
validate_equivalence()

"""
原始方法平均时间: 28.649 ms
优化方法平均时间: 20.378 ms
速度提升: 40.6%
两种方法结果一致,验证通过。
"""

参考资料

Read More

DeepseekV3 论文解读

【2025-02-08】DeepSeek-V3,是一个强大的混合专家(MoE)语言模型,总参数量达 6710 亿(`671B`),每个 token 激活 370 亿(`37B`)参数。为实现高效推理和经济高效的训练,和 V2 一样,DeepSeek-V3 也采用了多头潜在注意力(`MLA`)和 `DeepSeekMoE` 架构。